Notfallplanung für schwierige Zeiten
Das Corona-Virus zeigt uns deutlich wie unberechenbar das Lebensrisiko ist. Sehr viele sind noch nicht betroffen, viele hat es getroffen mit geringen Auswirkungen und bei einigen sind bleibende Schäden oder sogar der Tod eingetreten. Wann und wie es uns erwischt ist offen, doch eins ist ganz sicher - sterben werden wir alle einmal.
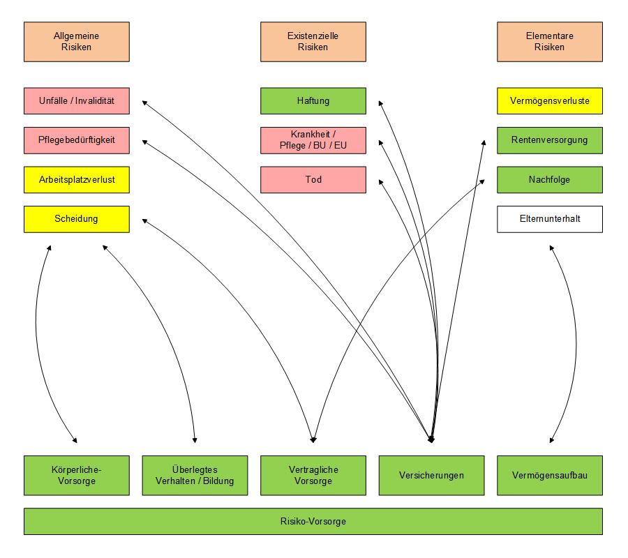
Im privaten Bereich lassen sich durch Sparen und geeignete Versicherungsprodukte gewisse Risikoabsicherungen darstellen, so dass im Pflegefall oder für die Hinterbliebenenversorgung ausreichende Deckungskonzepte realisierbar sind.
Im Unternehmensbereich ist das etwas schwieriger, hier müssen Sie selbst aktiv werden. Wer springt für Sie ein, wenn Sie / Ihr Unternehmen von Quarantäne, Berufsunfähigkeit oder gar Tod betroffen sind.
Unter anderem sind wichtige Fragen zu klären:
- Wer springt für Sie ein und führt das Unternehmen weiter?
- Mit welchen Vollmachten sollen Ihre Vertreter ausgestattet sein?
- Wie lässt sich die Übergabe von Projekten / Aufträgen, etc. absichern?
- Wie stellen Sie die von Ihnen gewollten Abläufe sicher?
Die Liste lässt sich beliebig fortsetzen. Als Unternehmer dürften Sie insgesamt ein wenig überfordert sein, um die richtigen Strukturen und Regelungen auf den Weg zu bringen sowie eine auf Sie / Ihr Unternehmen abgestimmte Notfallakte zu erstellen, die in der Not als Leitfaden für Ihre Vertreter dient. In Ergänzung erfahren Sie in meinem Beitrag Unternehmensnachfolge wie Sie ein tragfähiges Langfristkonzept für Ihr Unternehmen ableiten können.
Gerne unterstütze ich Sie bei Ihrer Risikovorsorge und Notfallplanung. Die Beratung ist bei entsprechender Voraussetzung durch das BAFA förderfähig.
Ich freue mich auf Ihren Anruf unter 06326-259835 oder eine E-Mail an info@carsten-geis.de.


